平安财险江苏分公司被罚53万,南京中支被罚64万,涉多项违规
来源:蓝鲸财经
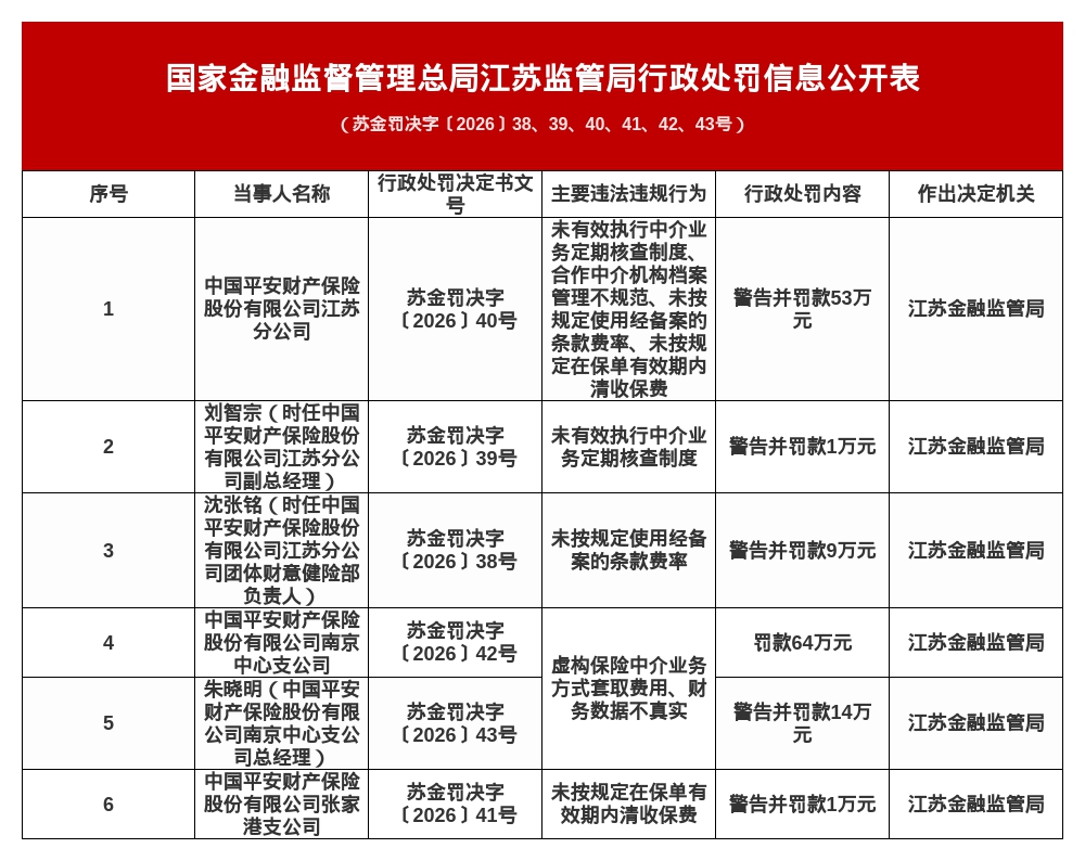
蓝鲸新闻4月24日讯,近日,国家金融监督管理总局江苏监管分局发布多张罚单,剑指中国平安财产保险股份有限公司江苏分公司及其下属机构和相关责任人。
罚单显示,中国平安财产保险股份有限公司江苏分公司的主要违法违规事实包括:未有效执行中介业务定期核查制度、合作中介机构档案管理不规范、未按规定使用经备案的条款费率、未按规定在保单有效期内清收保费。
针对上述行为,国家金融监督管理总局江苏监管分局对其警告并处罚款53万元。同时,对副总经理刘智宗警告并处罚款1万元,对团体财意健险部负责人沈张铭警告并处罚款9万元。
此外,中国平安财产保险股份有限公司南京中心支公司因虚构保险中介业务方式套取费用、财务数据不真实,被罚款64万元。总经理朱晓明被警告并处罚款14万元。
中国平安财产保险股份有限公司张家港支公司因未按规定在保单有效期内清收保费,被警告并处罚款1万元。

郑重声明:用户在财富号/股吧/博客等社区发表的所有信息(包括但不限于文字、视频、音频、数据及图表)仅代表个人观点,与本网站立场无关,不对您构成任何投资建议,据此操作风险自担。请勿相信代客理财、免费荐股和炒股培训等宣传内容,远离非法证券活动。请勿添加发言用户的手机号码、公众号、微博、微信及QQ等信息,谨防上当受骗!
评论该主题
帖子不见了!怎么办?作者:您目前是匿名发表 登录 | 5秒注册 作者:,欢迎留言 退出发表新主题
温馨提示: 1.根据《证券法》规定,禁止编造、传播虚假信息或者误导性信息,扰乱证券市场;2.用户在本社区发表的所有资料、言论等仅代表个人观点,与本网站立场无关,不对您构成任何投资建议。用户应基于自己的独立判断,自行决定证券投资并承担相应风险。《东方财富社区管理规定》