21世纪经济报道记者刘婧汐
最近,东鹏特饮“0糖”标识实为商标一事成为网友讨论的焦点。
天眼查显示,东鹏饮料(集团)股份有限公司已申请注册多枚“东鹏0糖”“东鹏0糖特饮”“0糖特饮”相关商标,目前部分商标已注册成功。
以“东鹏0糖”为例,检索发现该公司已申请51条相关商标信息,其中25条已经注册成功,另有10多条商标无效,还有部分在驳回复审中或者商标异议中。
据悉,这里的“0糖”商标应用于2021年4月推出的罐装“东鹏0糖特饮”,2025年6月已更换为瓶装的“无糖型东鹏特饮”,原罐装已停售,在售均为明确标注无糖型的瓶装版本。
消费者普遍认为,包装突出 “0 糖” 易被理解为无糖产品,实则为企业注册的商标名称,存在误导嫌疑。
4月23日,东鹏回应称产品符合《GB 28050-2011预包装食品营养标签通则》中关于“0 糖(无糖)” 的国标要求,商标注册是出于产品品牌保护需求,目前该产品已停止售卖。
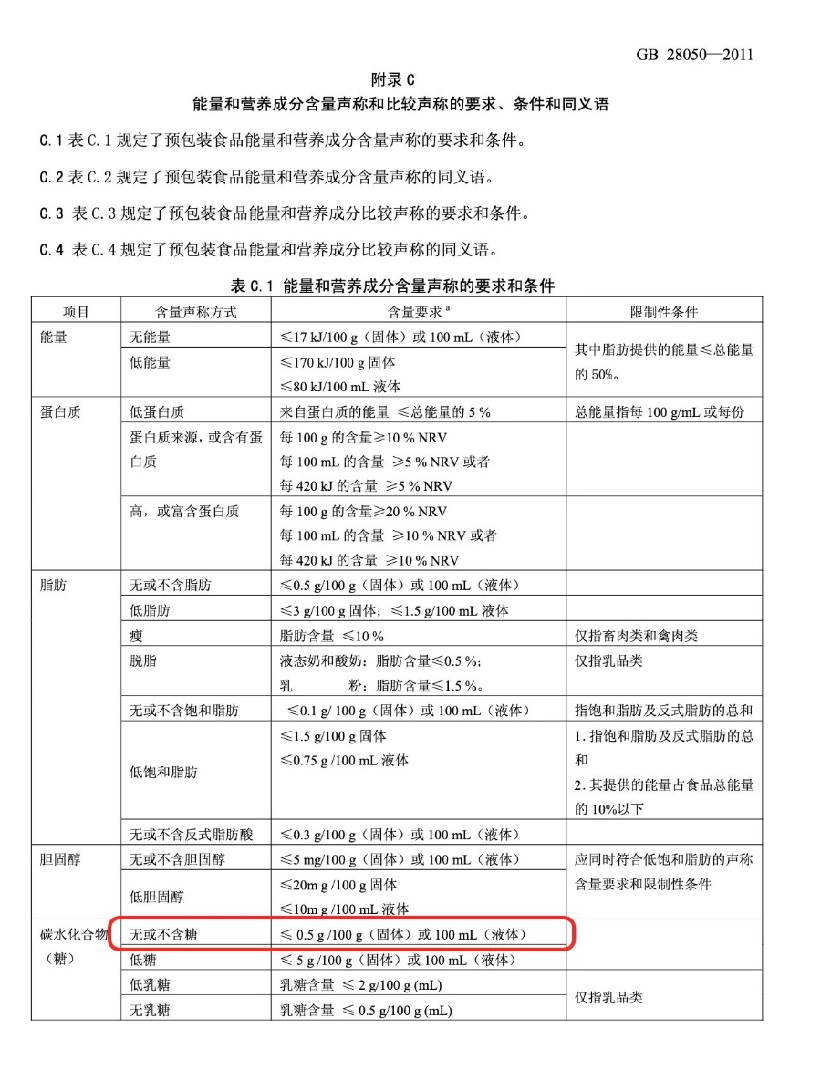
记者查阅发现,《食品安全国家标准预包装食品营养标签通则》(GB 28050-2011)显示,液体食品“无糖”或“不含糖”的声称条件为糖含量≤0.5克/100毫升。

根据配料表,罐装“东鹏0糖特饮”和瓶装“无糖型东鹏特饮”两款产品的糖含量均标注为每100毫升含量为0克,确实低于上述国标对糖含量≤0.5克的要求。
但这里的“无糖”并非消费者理解的“完全没有糖分”,细看“无糖型”东鹏特饮的产品配料表,前四位分别是:水、赤藓糖醇、麦芽糊精、麦芽糖醇液。
其中,赤藓糖醇和麦芽糖醇液是常见的代糖,需要注意的是,麦芽糊精是一种由淀粉水解得到的多糖物质,是隐形的“升糖刺客”。
根据当前的食品安全国家标准,标签标识中的“糖”特指葡萄糖、果糖、蔗糖、乳糖、麦芽糖这5种糖类,产品中每100毫升含糖量≤0.5克,即可标注“0糖”或“无糖”,却没有对赤藓糖醇和麦芽糖醇液等常见的代糖做约束。
事实上,将 “0 糖”“0 脂”“0 添加” 等健康词汇注册为商标,已成为食品饮料行业部分企业的常见操作。除了东鹏,徐福记国际控股集团有限公司、奈雪的茶关联公司深圳市品道餐饮管理有限公司等,都曾申请将“0糖”抢注为商标,其相关产品中也多含有代糖。
东鹏特饮的销量和市占率在功能饮料市场位列第一,是饮料行业百亿级大单品,也是东鹏饮料公司的营收支柱。根据财报,东鹏饮料去年整体营收突破200亿元,这款单品贡献近156亿元,约占公司总营收的75%。