4月23日,中共中央办公厅、国务院办公厅正式印发《碳达峰碳中和综合评价考核办法》(下称《考核办法》)。这份经中央政治局常委会会议审议批准的重磅文件,共分为六章、二十五条。
作为中国首个“双碳”综合评价考核办法,《考核办法》明确自2026年度起实施,标志着中国“双碳”工作迎来了一座新的里程碑。

规格空前
《考核办法》在制度设计上打破了常规。以往环保气候政策多由行政部门牵头,而本次文件经中央政治局常委会审议、中组部统筹指导。
“这种‘顶层设计+组织部门牵头’的设置,在环保与气候领域极为少见。”中国碳中和五十人论坛副秘书长吴宏杰告诉界面新闻,这充分体现“双碳”目标事关中华民族永续发展、事关人类命运共同体构建的战略高度,传递出全国上下齐心协力、发挥制度优势推进双碳工作的信号。
同时,进一步推动地方党委和政府树立正确的政绩观,要扛起碳达峰、碳中和责任,做有为政府,做得好激励,做的不好惩罚。
对外经济贸易大学中国国际碳中和经济研究院执行院长董秀成同样用“实属罕见”来形容。他表示,将“双碳”纳入干部考核任用体系,压实党政同责,传递出“双碳”上升为核心政治任务的信号。标志双碳由柔性政策转为刚性约束,倒逼各地全面绿色低碳转型。
这种将气候目标纳入执政党干部考核体系的制度设计,在全球主要经济体中独一无二。
董秀成分析认为,短期内可能会抬高国内企业碳管控、碳核算合规成本;但从长期来看,利于国内对接欧盟CBAM等国际绿色规则,倒逼产业低碳升级,统一核算标准,降低双重合规压力,增强出口产品绿色竞争力。
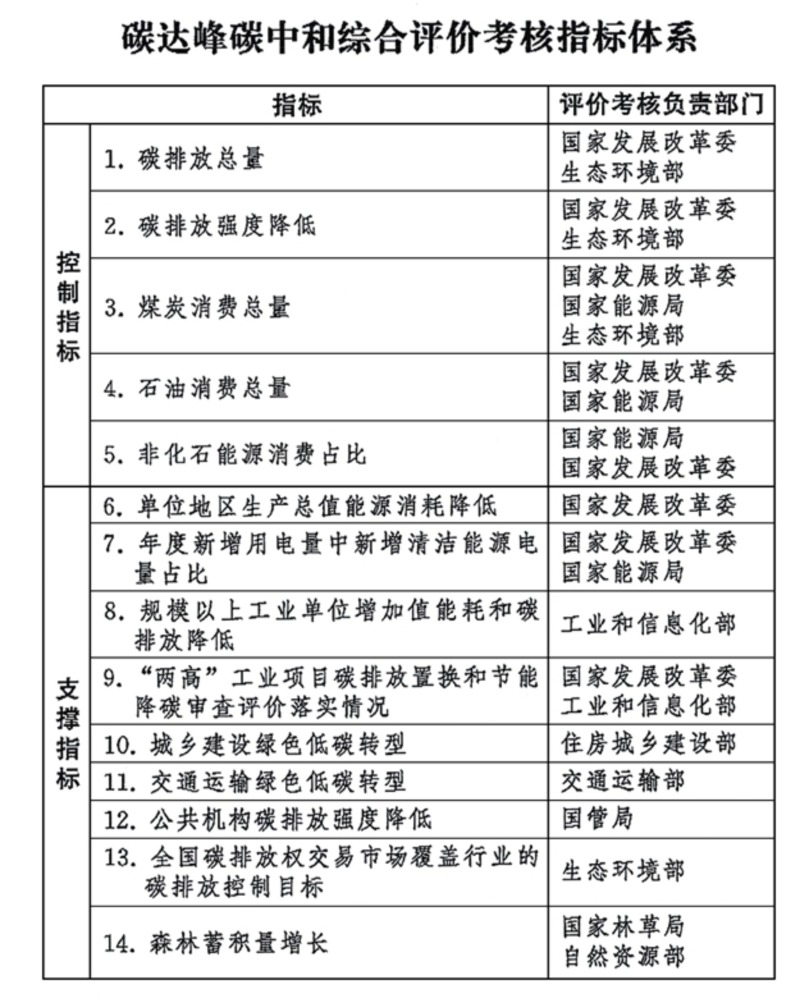
“5+9”指标体系
《考核办法》构建了5项控制指标+9项支撑指标的完整考核体系,覆盖碳排放总量、碳排放强度降低、煤炭消费总量、石油消费总量、非化石能源消费占比、节能、工业、建筑、交通、碳市场等。

吴宏杰解读称,9项支撑指标是对5项控制指标的更加细化,它将绿色低碳要求延伸至经济社会发展的各个重要领域和关键环节,这样使得各地方和各有关部门的工作方向更加清晰,更具协同效果。
董秀成进一步将二者总结为“目标-路径”闭环控制指标锁定碳排、化石能源总量与结构,是达峰的决定性约束;支撑指标为控制指标达标提供行业抓手与过程支撑,确保目标可落地、可追溯。
在董秀成看来,将14项考核指标纳入考核,主要基于三方面原因。一是抓核心+全覆盖,5项控制指标直击“碳双控、能源转型”核心;9项支撑指标延伸至经济社会各环节,避免“单兵突进”。
二是强约束+重协同,既设硬杠杠,又引导多部门联动,形成“能源-产业-建筑-交通”协同减排格局;三是显导向+可考核,从“能耗双控”转向“碳双控”,指标量化、责任到人,契合党政同责考核需求。
然而,再完美的指标体系若无强有力的惩戒,也容易沦为纸上谈兵。《考核办法》第十五条直接明确:1项及以上控制指标不达标或者3项及以上支撑指标不达标的省(自治区、直辖市),评价考核结果为“不合格”。
董秀成认为,这种“一票否决”的设计合理且必要,控制指标事关2030达峰成败,不达标即不合格,属底线约束。利在于彰显党中央决心,倒逼地方“一把手”重视,杜绝“软执行”,确保核心目标不跑偏。弊在于短期或致地方“运动式减排”,需配套差异化目标、动态预警。
差异化考核
不同省份发展阶段、资源禀赋差异巨大,如何避免“一刀切”?
吴宏杰表示,《考核办法》规定了目标分解采用上下结合的方式,由各地按照国家统一的工作要求,因地制宜,结合实际,提出目标。之所以这样设计,正是充分考虑了不同省份的不同发展阶段以及资源禀赋不同的情况。
他也指出,各省份要加速能源消费转型,根据省情加速产业优化配置,最终实现全社会无论东西,无论南北实现共同富裕。各省要结合自己目标任务,确定自己的双碳路径。按照确定好的双碳路径去发展与自己省份绿色资源相匹配的产业,壮大地方经济。
不过,董秀成也提醒称,制度仍存在一刀切、层层加码的风险,比如部分地方可能为完成考核指标,简单限产限能、突击减排,脱离本地实际,加重转型负担。
“各省应该科学平衡发展与双碳约束。”董秀成建议,能源省份立足资源优势,推进煤炭清洁利用、延伸新能源产业链;沿海发达省份依托技术、资金优势,率先深度减碳、发展低碳产业。
各地应摒弃短期激进减排,统筹传统产业升级与新兴绿色产业培育,完善配套政策,以渐进式转型实现经济稳增长与碳达峰任务协同推进。
新能源与碳市场迎黄金发展期
随着考核办法落地,相关产业也将迎来深刻的格局重塑。
《考核办法》明确提出“力争年度新增清洁能源电量逐步覆盖全社会新增用电量”,支持指标中也提及“年度新增用电量中新增清洁能源电量占比”。
吴宏杰指出,这一提法对新能源产业意味着重大的发展机遇。到2035年,中国风电和太阳能装机容量力争达到36亿千瓦,国家逐步建立新型能源电力系统。随着能源生产端的绿色化低碳化,也必然加速推进能源消费端的低碳化需求。
“因此随着新能源需求增大,必然会刺激更多的投资方加入这一轮新能源投资热潮。”他说。
“风光储迎来刚性增量需求,储能成为并网刚需。政策锁定新能源主导地位,将撬动地方与社会资本加大投入,催生新一轮新能源投资热潮。”董秀成同时强调,需防范盲目扩张、消纳不足与产能过剩问题。
在投资端迎来利好的同时,另一张市场化大网——全国碳市场,也被赋予了新使命。“全国碳排放权交易市场覆盖行业的碳排放控制目标”被明确纳入支撑指标。
董秀成认为,碳市场纳入考核,配额分配、交易履约、碳价表现直接影响地方评分。倒逼地方督促企业主动控排交易,加速钢铁、建材等行业纳入碳市场。同时推动配额机制优化、CCER重启、制度完善,全面激活碳市场活力,强化市场化减排作用。
“碳市场建设是国家双碳任务的计划工作之一。碳价是双碳工作的指挥棒之一。碳市场也会按计划逐步扩容与完善。”在吴宏杰看来,国家强调的是有效市场与有为政府的结合,惩戒的是那些不遵守碳市场规则的企业和个人。地方政府应大力监督协助所有本地重点排放单位准时按量进行年度履约,而不是人为的干涉碳市场。