• 最近访问:
发表于 2026-04-26 13:02:13 股吧网页版
中信建投基金总经理金强升任董事长,一季度末管理规模跌出千亿阵营
来源:澎湃新闻

  中信建投基金管理有限公司(下称“中信建投基金”)迎来新任“掌门人”。

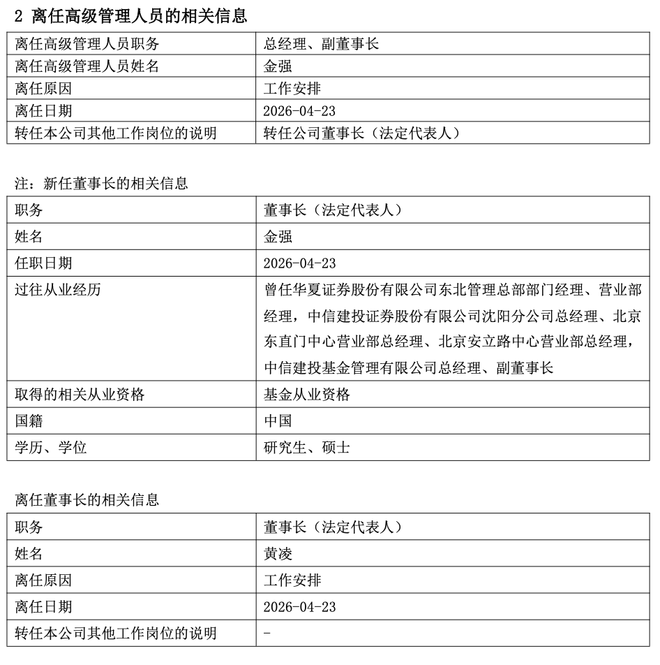
  4月25日,中信建投基金发布高管变更公告称,因工作安排,黄凌离任公司董事长,原总经理、副董事长金强转任公司董事长(法定代表人),任职日期为2026年4月23日。

  自2026年4月23日起,由金强代为履行公司总经理职务,期限不超过6个月。此外,在相关监管程序以及工商变更手续完成前,由原法定代表人黄凌履行公司法定代表人职责。

  公开资料显示,新旧两任董事长均是出自中信建投证券的老将。新任董事长金强曾任华夏证券东北管理总部部门经理、营业部经理,此后历任中信建投证券沈阳分公司总经理、北京东直门中心营业部总经理、北京安立路中心营业部总经理,随后出任中信建投基金总经理、副董事长。

  此次离任的黄凌于2005年11月加入中信建投证券,自2014年1月起担任执行委员会委员,并于2025年12月起出任财富管理委员会主任。其自2021年2月26日起兼任中信建投基金董事长、法定代表人,至此次离任,任职时长超过5年。黄凌曾任华夏证券股份有限公司综合管理部高级业务董事,中信建投证券债券业务部总经理助理、债券承销部行政负责人、投资银行业务委员会联席主任、机构业务委员会主任。

  官网信息显示,中信建投基金成立于2013年9月在北京完成工商注册登记。公司主要经营基金募集、基金销售、特定客户资产管理、资产管理和中国证监会许可的其他业务,注册资本4.5亿元,系中信建投证券全资控股的公募机构,持股比例100%。

  伴随近年来公募行业的发展,该公司在过去几年实现了财务的稳步增长。据同花顺iFinD财务数据显示,2025年全年,中信建投基金实现营业收入3.73亿元,同比增长2.19%;实现净利润7000万元,相较于2024年的5000万元与2023年的3000万元,盈利水平逐年提升。

  与此同时,公司管理规模也在2025年末站上阶段性高点。截至2025年末,中信建投基金资产管理总规模达1759.89亿元,较2024年末增长23.78% 。其中,公募基金管理规模达到1072.57亿元,较2024年末增长13.87%;专户及基金子公司专户产品管理规模合计687.32亿元,同比增长43.24% 。

  然而,在创下千亿规模纪录后,中信建投基金在今年一季度规模缩水。

  同花顺iFinD数据显示,截至3月31日,中信建投基金公募规模已回落至983.17亿元,较2025年底的1073.42亿元有所下滑,环比缩水8.41%,再度跌出千亿元级公募阵营。其中,非货币型基金规模为448.58亿元,较去年末的551.79亿元缩水超过百亿元。

郑重声明:用户在财富号/股吧/博客等社区发表的所有信息(包括但不限于文字、视频、音频、数据及图表)仅代表个人观点,与本网站立场无关,不对您构成任何投资建议,据此操作风险自担。请勿相信代客理财、免费荐股和炒股培训等宣传内容,远离非法证券活动。请勿添加发言用户的手机号码、公众号、微博、微信及QQ等信息,谨防上当受骗!
作者:您目前是匿名发表   登录 | 5秒注册 作者:,欢迎留言 退出发表新主题
温馨提示: 1.根据《证券法》规定,禁止编造、传播虚假信息或者误导性信息,扰乱证券市场;2.用户在本社区发表的所有资料、言论等仅代表个人观点,与本网站立场无关,不对您构成任何投资建议。用户应基于自己的独立判断,自行决定证券投资并承担相应风险。《东方财富社区管理规定》

扫一扫下载APP

扫一扫下载APP
信息网络传播视听节目许可证:0908328号 经营证券期货业务许可证编号:913101046312860336 违法和不良信息举报:021-61278686 举报邮箱:jubao@eastmoney.com
沪ICP证:沪B2-20070217 网站备案号:沪ICP备05006054号-11 沪公网安备 31010402000120号 版权所有:东方财富网 意见与建议:4000300059/952500