文旅部公布一批旅游市场严重失信主体典型名单:涉14家旅行社及1名导游
来源:中新经纬
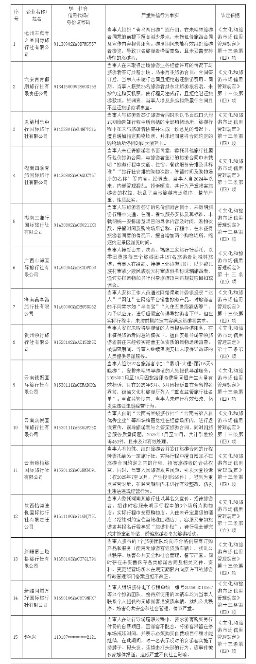
中新经纬4月27日电据文化和旅游部政府门户网站消息,旅游市场秩序集中整治工作开展以来,各地依法查办了一批重大案件,并依法依规开展失信主体认定,截至2026年3月底,全国文化和旅游市场共认定失信主体1655个。
为落实《国务院办公厅关于进一步加强旅游市场综合监管的通知》有关要求,提升信用监管效能,营造诚信、公平、有序的旅游市场环境,现对旅游市场秩序集中整治严重失信主体典型名单(2026年第一批)予以公布。
本次公布的典型名单共涉及15个主体,包括14家旅行社和1名导游。其严重失信行为主要涉及擅自增加指定购物场所、虚假宣传等方面。

来源:文化和旅游部政府门户网站
郑重声明:用户在财富号/股吧/博客等社区发表的所有信息(包括但不限于文字、视频、音频、数据及图表)仅代表个人观点,与本网站立场无关,不对您构成任何投资建议,据此操作风险自担。请勿相信代客理财、免费荐股和炒股培训等宣传内容,远离非法证券活动。请勿添加发言用户的手机号码、公众号、微博、微信及QQ等信息,谨防上当受骗!
评论该主题
帖子不见了!怎么办?作者:您目前是匿名发表 登录 | 5秒注册 作者:,欢迎留言 退出发表新主题
温馨提示: 1.根据《证券法》规定,禁止编造、传播虚假信息或者误导性信息,扰乱证券市场;2.用户在本社区发表的所有资料、言论等仅代表个人观点,与本网站立场无关,不对您构成任何投资建议。用户应基于自己的独立判断,自行决定证券投资并承担相应风险。《东方财富社区管理规定》