4月27日,多家上市公司发布投资者关系活动记录表公告,披露各自与机构之间的业务交流内容,其中透露出公司业务布局的诸多进展与亮点。
岱勒新材:已研发出用于机器人腱绳的产品钨丝腱绳
岱勒新材近日接受天风证券、嘉实基金等5家机构调研。
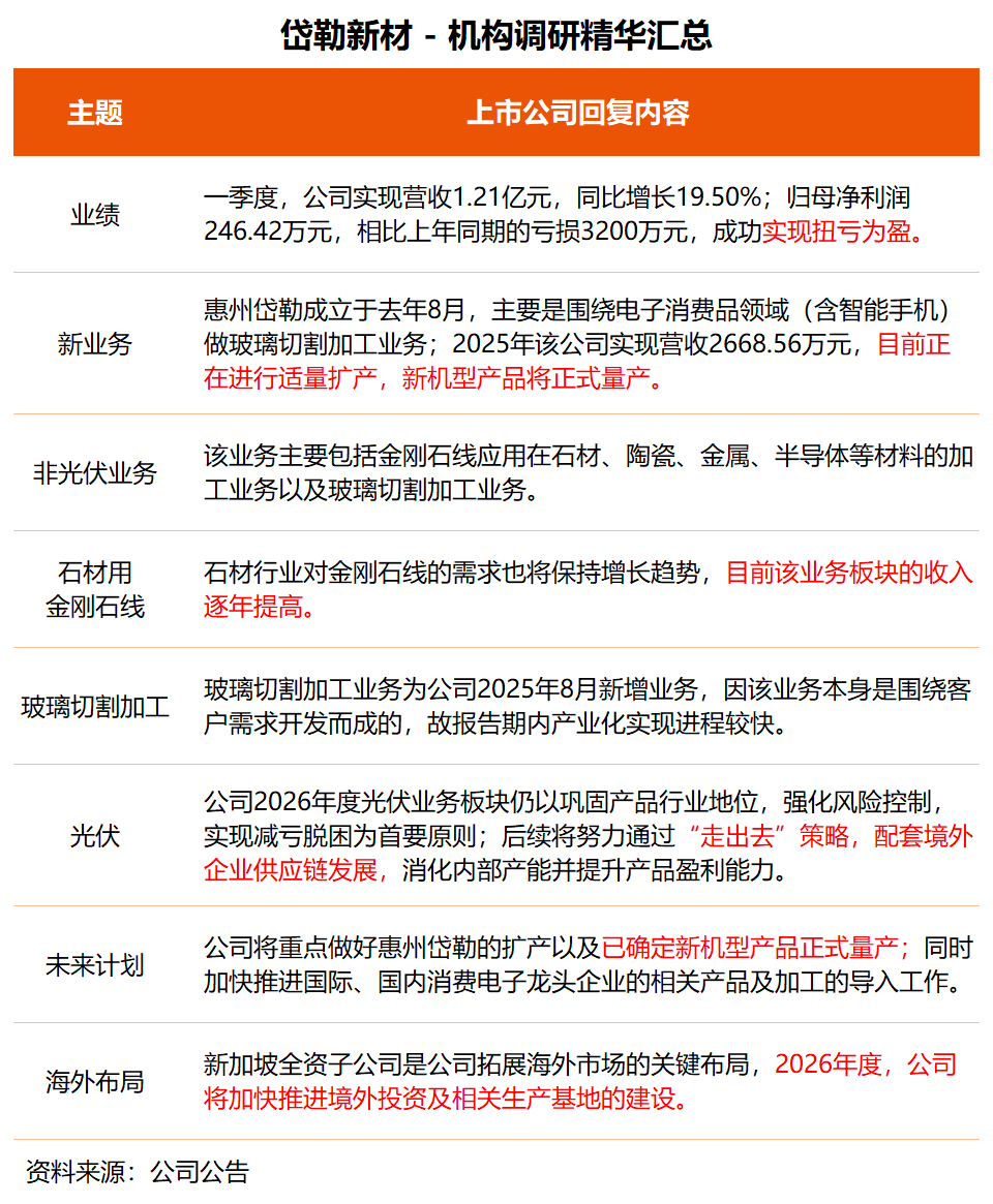
在调研中,岱勒新材表示,公司持续加强研发创新及市场应用创新,对金刚石线产品持续开展技术研发工作,持续推进钨丝母线自制工艺,并研发出用于机器人腱绳的产品钨丝腱绳,同时围绕电子消费品加工(如玻璃加工)新工艺进行相关设备及加工工艺技术的开发。
2025年,岱勒新材成功实现新业务惠州岱勒玻璃切割加工业务的产能建设进度并快速实现了规模化生产。据介绍,该公司主要是围绕电子消费品领域(含智能手机)做玻璃切割加工业务,于2025年9月已正式投产并在2025年度实现规模化生产状态。2025年度,惠州岱勒实现营业收入2668.56万元,目前正在进行适量扩产,新机型产品将正式量产。
“公司非光伏板块业务收入占比已从2024年的10%提升到2025年的30%左右,且仍在持续提升。”岱勒新材称,非光伏业务主要包括金刚石线应用在石材、陶瓷、金属、半导体等材料的加工业务以及玻璃切割加工业务。其中石材用金刚石线以及玻璃切割加工业务收入在非光伏业务里占比较高。
岱勒新材近日新设广州控股子公司和新加坡全资子公司,据介绍,两家公司均为公司拓展新业务的重要举措,旨在为消费电子行业国际知名客户提供境内外配套服务,进一步拓宽公司业务范围,提升公司盈利能力。
其中,广州捷泰主要开展国内高端及智能化装备与消费电子新材料业务,相关产品主要面向消费电子领域,目前,该公司已逐步推进相关业务运营。新加坡子公司是公司拓展海外市场的关键布局,2026年度,公司将加快推进境外投资及相关生产基地的建设。

岱勒新材是国内一家专业从事金刚石线研发、生产和销售的高新技术企业。公司通过创新金刚石线切割工艺,在蓝宝石、光伏、磁材料应用领域的基础上,新开拓了石材切割领域以及玻璃切割加工业务,实现了从提供耗材到加工服务一体化的产业延伸。
2025年公司实现营收4.50亿元,同比增长25.17%;归母净利润亏损1.93亿元,同比减亏,合计计提减值损失约1.32亿元。今年一季度,公司营收1.21亿元,同比增长19.50%;归母净利润246.42万元,相比上年同期的亏损3200万元,实现大幅扭亏为盈。
二级市场方面,岱勒新材股价今日上涨3.67%,本月涨幅为30.31%。
宜安科技:折叠屏手机铰链结构件已向客户批量供货
宜安科技近日接受摩根士丹利基金、浙商证券、盛博香港等49家机构调研。
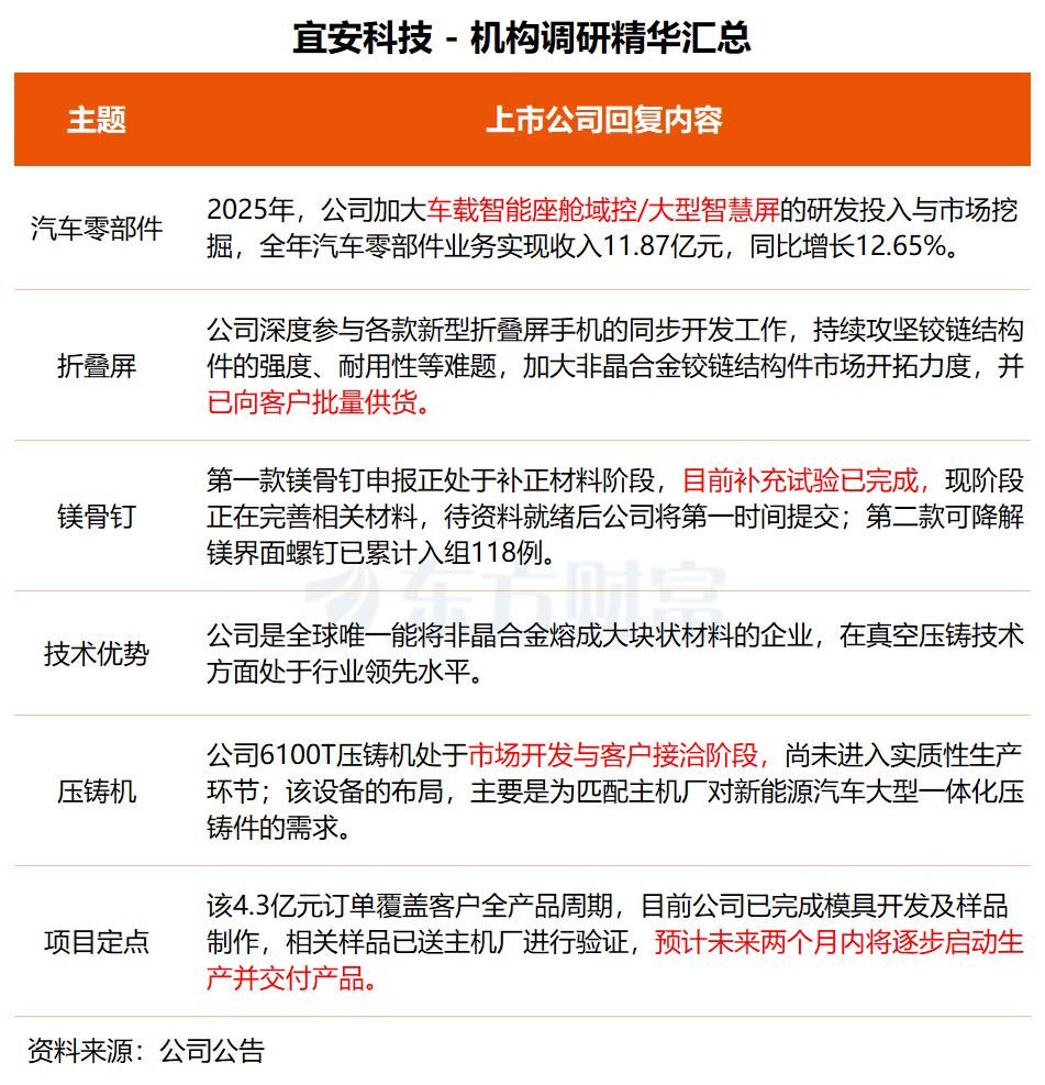
在调研中,宜安科技表示,针对折叠屏手机行业痛点,公司深度参与各款新型折叠屏手机的同步开发工作,持续攻坚铰链结构件的强度、耐用性等难题,加大非晶合金铰链结构件市场开拓力度,并已向客户批量供货。
据悉,公司专注非晶合金研发和产业化10余年,在非晶合金成分、成型技术设备等多个方面拥有自主知识产权,是全球唯一能将非晶合金熔成大块状材料的企业,在真空压铸技术方面处于行业领先水平。
同时,宜安科技是全球范围最早布局大型镁铝合金压铸设备的企业之一,2025年,公司持续聚焦镁合金材料的轻量化与半固态压铸工艺的应用,加大了车载智能座舱域控/大型智慧屏的研发投入与产品市场挖掘,全年汽车零部件业务收入实现118,661.04万元,较上年同期增长12.65%。
生物可降解医用镁产品取得重要进展,目前公司第一款可降解镁骨内固定螺钉处于补正材料阶段,补充试验已完成,待资料就绪后公司将第一时间提交;第二款可降解镁界面螺钉已累计入组118例。产品可实现体内降解并促进骨骼愈合,避免二次手术,临床价值突出。
另据宜安科技介绍,目前公司6100T压铸机处于市场开发与客户接洽阶段,尚未进入实质性生产环节。该设备的布局,主要是为匹配主机厂对新能源汽车大型一体化压铸件的需求。
去年底取得的4.3亿元的镁合金动力总成壳体定点,目前公司已完成模具开发及样品制作,相关样品已送主机厂进行验证,预计未来两个月内将逐步启动生产并交付产品。

宜安科技是一家专业从事新材料研发、设计、生产、销售为一体的国家高新技术企业,具备材料研发、精密模具开发、精密压铸、数控精加工、表面处理一体化的完整产业链,为客户提供一站式产业链配套服务和解决方案。
二级市场方面,宜安科技股价今日上涨2.69%。
