4月27日晚间,中坚科技公告称,公司因信息披露违法违规被证监会立案。
同日,中坚科技还收到浙江证监局下发的警示函和深交所监管函。经查,公司2025年度存在相关合作备忘录签署事项信息披露不准确、互动易答复不完整的情况。
中坚科技因涉足机器人概念,股价震荡攀升,2024年9月24日至今涨344%。4月27日,公司市值173亿元,股价收报93.4元/股。
合作备忘录签署事项信披不准确
4月27日晚间,中坚科技公告称,公司当日收到证监会下发的《立案告知书》,因公司涉嫌信息披露违法违规,证监会决定对公司立案。

图片来源:公司公告
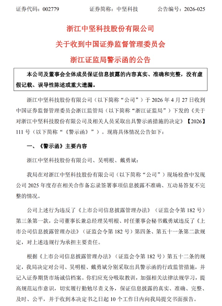
同日晚,中坚科技还公告称,公司收到浙江证监局下发的《关于对浙江中坚科技股份有限公司及相关人员采取出具警示函措施的决定》。浙江证监局在对公司现场检查中发现,公司2025年度存在相关合作备忘录签署事项信息披露不准确、互动易答复不完整的情况。
警示函称,公司上述行为违反了《上市公司信息披露管理办法》,公司董事长兼总经理吴明根、时任董秘戴勇斌对上述违规行为承担主要责任。浙江证监局决定对公司、吴明根、戴勇斌分别采取出具警示函的行政监管措施,并记入证券期货市场诚信档案。

图片来源:公司公告
深交所亦同步发出对中坚科技、吴明根、戴勇斌的监管函。经查,公司存在未如实对外披露相关合作备忘录签署情况以及互动易答复不完整情况,违反深交所相关规定。深交所认定吴明根、戴勇斌为违规行为责任人,违反深交所《股票上市规则》相关规定。

图片来源:公告截图
中坚科技表示,目前,公司各项生产经营活动均正常开展,上述事项不会对公司的正常生产经营活动产生重大影响。公司仍在积极推进与合作备忘录相关的业务合作和产品研发。
海外机器人公司
投资收益占利润总额96.05%
中坚科技主要从事园林机械的研发、设计、生产及销售。2024年以来,公司着力构建第二核心业务板块,聚焦先进智能机器人的研发与制造。
中坚科技持续加大在智能机器人领域的开拓和资源投入。2024年10月,公司设立全资子公司上海中坚智氪智能科技有限公司,作为未来对接海外智能机器人产品多方位合作的平台。2025年8月,公司设立全资子公司上海桦之坚机器人有限公司,推动公司在具身智能机器人领域的基础研究和产业化应用。
2024年11月,中坚科技与华为(深圳)全球具身智能产业创新中心签署企业合作备忘录。2025年1月,中坚科技设立深圳桦之坚机器人科技有限公司,产品方案正在快速推进中。
因涉足机器人概念,中坚科技股价曾一路攀升,2024年9月24日至今股价上涨344%。4月27日,公司市值173亿元,股价为93.4元/股。
2025年,中坚科技实现营业收入10.18亿元,同比增长4.88%;归母净利润1.73亿元,同比增长166.85%。剔除投资收益等非经常性损益后,公司扣非归母净利润为4063.85万元,同比下降22.04%;经营活动产生的现金流量净额为-4853.91万元。
中坚科技2025年业绩爆发式增长,主要得益于投资收益的巨额贡献。年报披露,公司投资收益为1.67亿元,占利润总额的比例为96.05%,主要源于公司持有的海外人工智能机器人公司1X Holding AS股权公允价值变动产生的收益。
2025年11月底,为扩大融资渠道,中坚科技递表港交所,募资主要用于四足机器人等研发生产。公司于2026年1月14日公告称,证监会已接收公司关于发行H股并在香港联合交易所主板上市的备案申请材料。