4月24日,在新京报社主办的“开局·乘势·跃升——2026新京智库春季论坛”上,新京智库发布了《2026新京报网红城市潜力报告》。
本报告延续新京智库自2024年起建立的“长红城市榜”与“网红潜力城市榜”双榜框架,对全国115座城市进行综合评价。评价体系设置城市搜索指数、线上美誉度指数、旅游吸引度指数、达人参与度指数四个一级维度、25个二级指标,采用“PCA+组合赋权”的权重计算方法,在长红城市榜(56座)和网红城市潜力榜(59座)两个独立样本组内分别计算。主要数据采集时间覆盖2025年1月至12月,核心来源包括去哪儿旅行数据、途家民宿数据、百度指数、抖音综合指数,以及多个社交媒体平台的视频、笔记等互动数据、达人等各类数据,并辅以五位学者的深度访谈。
本次报告主要结论如下:
长红城市榜方面,北京、上海、重庆位列前三,杭州、深圳、武汉三座综合能级型城市新进入Top 10,反映出城市文旅竞争力正从依赖单一爆点转向多维综合能级的驱动。徐州从2025年网红城市潜力榜第1位跨榜晋升至本年度长红城市榜第19名,成为“从网红潜力城市到长红城市”跃升的典型样本。
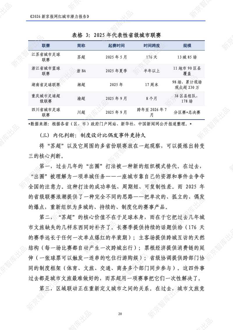
网红城市潜力榜方面,宁波位列第一,珠三角和长三角城市包揽Top 10中的8席,呈现“双翼格局”。江苏多座城市集体跃升构成本年度最具结构性意义的“江苏现象”,其中南通从2025年的第38名跃升至第7名,跃升幅度居全榜之冠,与“苏超”联赛开启的省级城市联动模式高度吻合。
报告同时梳理了2025年中国城市文旅的五个结构性转变:从制造爆点到承接爆点、从情绪价值到情感积淀、从单城突围到区域联动、从“中国游”到“中国购”、从打卡城市到生活城市。这五个转变共同指向一个判断:中国城市文旅的核心议题已从“如何获得注意力”转向“如何把注意力转化为更持久的城市资产”。
以下为报告全文。

























































