深圳证券交易所(下称深交所)最大IPO要来了。
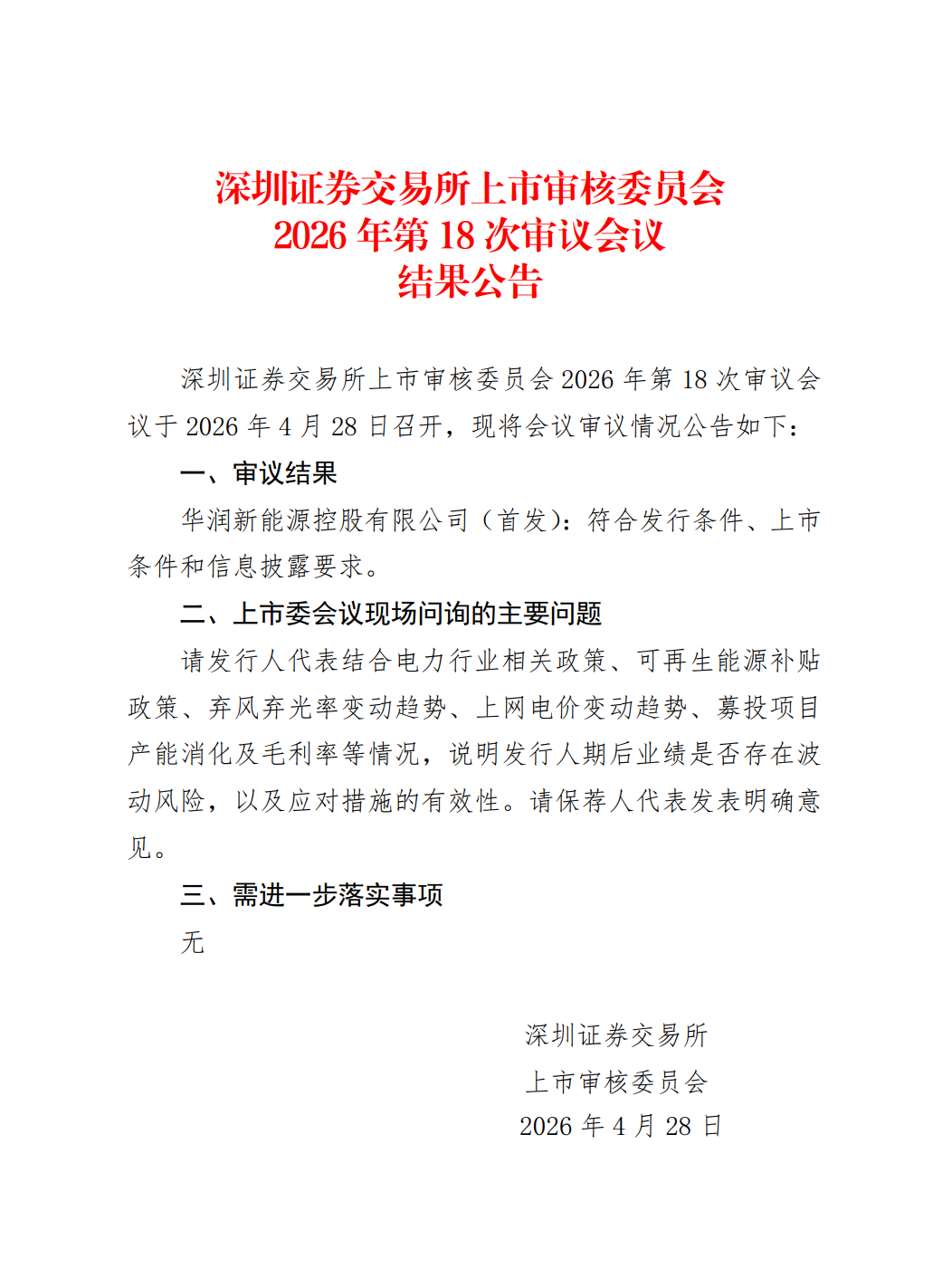
4月28日,深交所上市审核委员会2026年第18次审议会议结果公布,华润新能源控股有限公司(下称华润新能源)首发申请正式获通过。
这是深交所2026年首个主板IPO上会项目。
招股书内容显示,华润新能源本次计划在深交所主板上市,联席保荐人为中金公司和中信证券,首发拟募集资金245亿元,将全部投向风力发电、太阳能发电项目建设。
这一募资规模将刷新A股新能源行业IPO的募资纪录,也将成为深交所历史上募资规模最大的IPO。

华润新能源为香港上市公司华润电力(00836.HK)的全资子公司,主营业务为投资、开发、运营和管理风力、太阳能发电站。
该公司IPO之路可谓一波三折。
2023年2月,华润电力就公告称正在筹划分拆华润新能源于A股上市,当年6月该分拆计划获香港联交所上市委员会同意。
此后受2023年8月证监会“阶段性收紧IPO”政策影响,进程一度陷入停滞,直到2025年3月14日申请才获深交所受理。
受理后,该公司于2025年4月进入问询阶段,深交所分别在2025年7月和2026年初先后发出两轮问询函,覆盖行业及业务、合规经营、债权出资、关联交易、商誉等18个核心问题。
在经历两轮问询、四次更新招股书后,华润新能源终于迎来上会审核。
自2022年起,华润新能源向华润电力及其子公司收购了一系列新能源资产,明确了其作为华润电力风光资产唯一平台的定位。
华润新能源拥有大体量的新能源资产,跻身国内新能源运营商第一梯队。
截至2025年末,其控股发电项目并网装机容量达4158.99万千瓦,居于行业前列,主要资产覆盖国内31个省(自治区、直辖市、特别行政区)。
其中,风力发电项目2763.07万千瓦,占全国市场份额4.32%;太阳能发电项目1395.92万千瓦,占全国市场份额1.16%。
作为对比,国家能源集团旗下龙源电力(001289.SZ)截至2025年末控股装机容量约4599.43万千瓦;三峡能源(600905.SH)截至2025年上半年末累计装机容量约4993.66万千瓦。
在财务业绩方面,华润新能源近年来收入稳定,但是所获利润并未显著增加。
2023-2025年,该公司分别实现营业收入205.12亿元、228.74亿元、229.09亿元,营收保持小幅增长;但归母净利润则从2023年的82.80亿元下降至2024年的79.53亿元,再降至2025年的61.02亿元,累计降幅约26%。
华润新能源在招股书中指出,利润下滑的影响因素包括:平价上网项目占比上升拉低整体电价;电力市场化改革导致市场化平均上网电价下行 ;由于电网配套建设滞后等因素,导致弃风率由2023年的2.80%上升至2024年的4.16%等。
该公司在招股书中披露了多项风险,包括上网电价持续下行,可再生能源补贴退坡及电力市场化改革推进,可能进一步压低电价;弃风弃光率波动及毛利率、业绩波动风险等。
由于政策因素,华润新能源近年获得的可再生能源补贴在逐步降低。
2023-2025年,该公司确认可再生能源补贴收入分别为64.79亿元、64.92亿元及39.74亿元,占当期营收比例分别为31.59%、28.38%、17.35%。
资产方面,截至2025年末,华润新能源资产总额超过1900亿元,合并资产负债率近60%。其应收可再生能源补贴款账面价值仍处于较高水平,回款周期普遍在1-4年,对公司现金流构成一定压力。
华润新能源本次募集资金,拟全部投向装机总规模约717.50万千瓦的新能源项目,包括基地项目、多能互补项目、绿色生态及融合发展项目。
这些项目总投资额为404.22亿元。该公司披露,募投项目均位于新能源利用率保持在90%以上的省份。
近年,多家央企计划拆分新能源业务单独上市。
华电集团旗下华电新能源(600930.SH)已于2025年7月16日在上海证券交易所主板正式上市,实际募集资金约156.88亿元。华电新能是目前央企新能源板块分拆上市中唯一成功实现A股挂牌的项目。
中国电建(601669.SH)旗下中电建新能源于2025年9月向上交所提交IPO申请获受理,拟募资90亿元,保荐机构为中金公司。
该公司IPO处于“已问询”状态,曾因财务资料过有效期于2025年底中止审核,后于2026年3月31日更新提交财务资料后恢复审核。目前电建新能源仍在排队中,尚未收到上会通知。