【导读】方一天出任华安基金总经理
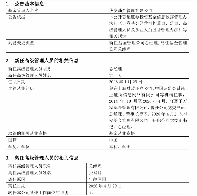
4月30日,华安基金官宣,方一天出任公司总经理,原总经理张霄岭到龄退休。除了总经理变更,华安基金还任命严涛为公司新首席市场官。
截至2026年一季度末,华安基金在管公募基金规模达8050.86亿元,较去年同期增长11.93%。
方一天出任华安基金总经理
今日(4月30日),华安基金发布总经理变更公告,任命方一天为公司新总经理。同时公告,张霄岭因年龄原因离任公司总经理。任职时间和离任时间均为4月29日。
华安基金在公告中表示,公司董事会对于张霄岭在担任总经理期间为本公司作出的重大贡献给予高度评价并致以衷心感谢。

方一天是一位资深的金融从业者。根据简历,方一天曾在上海财政证券公司、中国证监会系统、上证所信息网络有限公司等机构任职,2014年10月至2026年4月,任职于万家基金,曾任公司党委书记、总经理、董事长等职。2026年4月加入华安基金,任职公司党委副书记、总经理。
方一天在万家基金的十余年里,以精准的战略判断、高效的管理能力和鲜明的发展思路,推动公司公募基金管理规模从百亿元级跃升至五千亿元级。根据国泰海通证券数据,截至2025年末,万家基金旗下主动管理权益类基金近十年收益率超178%,在97家基金公司中排名前五。
除了总经理变更,今日,华安基金还任命严涛为公司新首席市场官。根据公告,严涛曾在上海浦东发展银行任职,2007年8月至2026年3月,任职于长江养老保险,曾任办公室总经理、人力资源、党办、监察室负责人、上海养老金总部总经理、另类投资管理中心总经理、公司市场总监、公司总经理助理、首席市场官。2026年3月加入华安基金,任公司首席市场官。

在管公募基金规模超8000亿元
官网信息显示,华安基金成立于1998年,总部位于上海,是中国证监会批准成立的首批5家基金管理公司之一。注册资本为1.5亿元人民币,由五家上海大型国有企业分别持股:国泰海通证券持股51%、国泰君安投资管理股份有限公司持股20%、上海工业投资(集团)有限公司、上海锦江国际投资管理有限公司分别持股12%、上海国际集团投资有限公司持股5%。公司实际控制人为上海国际集团有限公司。
去年4月,华安基金与海富通基金传出合并传闻。今年3月底,国泰海通副总裁、首席风险官、董秘聂小刚在业绩说明会上表示,正在积极推进华安基金、海富通基金的整合发展路径,也研究了各种可行的方案,评估了双方的优势特点和互补性,将继续推进有关的方案制定,制定有利于未来公司公募基金发展的方案。他同时强调,在过渡期内这两家公司仍坚持高质量发展主业,做好自己的经营工作。
华安基金成立以来,资产管理规模稳健增长。Wind数据显示,截至2026年一季度末,华安基金在管公募基金规模达8050.86亿元,较去年同期增长11.93%。其中,非货币公募基金管理规模达到5176.34亿元,较去年同期增长24.31%。
同时,华安基金为超过1.4亿投资人提供专业资产管理服务,累计为投资者实现分红超1200亿元。(数据截至2025年12月31日)
作为国内最早参与指数和ETF业务的基金公司之一,华安基金已构建起覆盖宽基、行业主题、跨境、商品、债券等领域完整的ETF产品体系。截至今年一季度末,华安基金ETF总规模达2035.78亿元,较去年同期增长近68%。
国泰海通证券数据显示,截至2026年一季度末,华安基金旗下固定收益类基金最近五年、最近七年业绩分别为近19%、近30%。