华泰证券,紧急澄清
来源:上海证券报·中国证券网
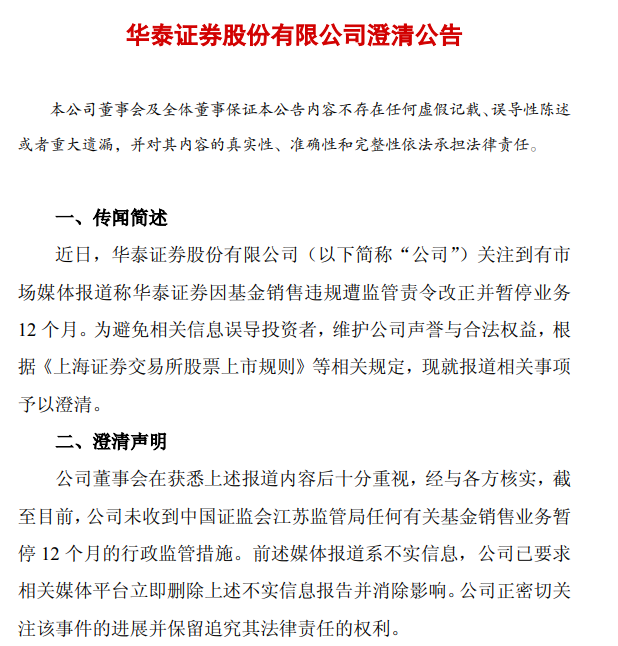
上证报中国证券网讯(刘禹希记者费天元)4月30日午间,华泰证券发布澄清公告称,经与各方核实,截至目前,公司未收到中国证监会江苏监管局任何有关基金销售业务暂停12个月的行政监管措施。此前相关媒体的报道系不实信息,公司已要求相关媒体平台立即删除上述不实信息报告并消除影响。公司正密切关注该事件的进展并保留追究其法律责任的权利。

4月29日,华泰证券披露2026年一季报。报告显示,公司一季度实现营收104.22亿元,同比增长41.48%;归属于上市公司股东的净利润48亿元,同比增长31.79%。
公司表示,一季度业绩增长得益于市场回暖、交投活跃,公司财富管理、机构服务、国际业务等主要业务线收入增加。具体来看,公司一季度手续费及佣金净收入43.66亿元,同比增长47%。其中,经纪业务手续费净收入29.13亿元,同比增长50%;投资银行业务手续费净收入8.61亿元,同比增长59%;资产管理业务手续费净收入4.8亿元,同比增长13%。自营业务收入(按“投资收益+公允价值变动收益-对联营企业和合营企业的投资收益”计算)45.19亿元,同比增长超63%。
郑重声明:用户在财富号/股吧/博客等社区发表的所有信息(包括但不限于文字、视频、音频、数据及图表)仅代表个人观点,与本网站立场无关,不对您构成任何投资建议,据此操作风险自担。请勿相信代客理财、免费荐股和炒股培训等宣传内容,远离非法证券活动。请勿添加发言用户的手机号码、公众号、微博、微信及QQ等信息,谨防上当受骗!
评论该主题
帖子不见了!怎么办?作者:您目前是匿名发表 登录 | 5秒注册 作者:,欢迎留言 退出发表新主题
温馨提示: 1.根据《证券法》规定,禁止编造、传播虚假信息或者误导性信息,扰乱证券市场;2.用户在本社区发表的所有资料、言论等仅代表个人观点,与本网站立场无关,不对您构成任何投资建议。用户应基于自己的独立判断,自行决定证券投资并承担相应风险。《东方财富社区管理规定》