交通银行朔州分行被罚40万,涉信用卡风险资产分类不准确等
来源:蓝鲸财经
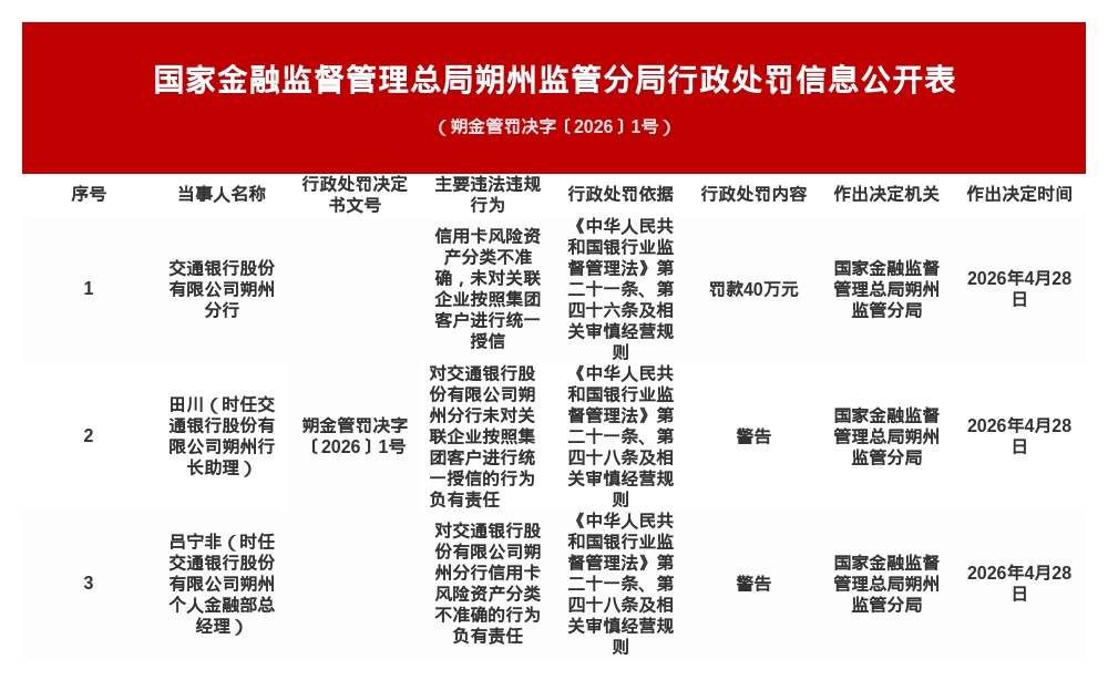
蓝鲸新闻4月30日讯,近日,国家金融监督管理总局朔州监管分局发布了罚单,剑指交通银行股份有限公司朔州分行及其相关责任人。
罚单显示,交通银行股份有限公司朔州分行的主要违法违规事实为:信用卡风险资产分类不准确,未对关联企业按照集团客户进行统一授信。
针对上述行为,该行被罚款40万元。田川时任交通银行股份有限公司朔州行长助理,吕宁非时任交通银行股份有限公司朔州个人金融部总经理,分别被警告处罚。

郑重声明:用户在财富号/股吧/博客等社区发表的所有信息(包括但不限于文字、视频、音频、数据及图表)仅代表个人观点,与本网站立场无关,不对您构成任何投资建议,据此操作风险自担。请勿相信代客理财、免费荐股和炒股培训等宣传内容,远离非法证券活动。请勿添加发言用户的手机号码、公众号、微博、微信及QQ等信息,谨防上当受骗!
评论该主题
帖子不见了!怎么办?作者:您目前是匿名发表 登录 | 5秒注册 作者:,欢迎留言 退出发表新主题
温馨提示: 1.根据《证券法》规定,禁止编造、传播虚假信息或者误导性信息,扰乱证券市场;2.用户在本社区发表的所有资料、言论等仅代表个人观点,与本网站立场无关,不对您构成任何投资建议。用户应基于自己的独立判断,自行决定证券投资并承担相应风险。《东方财富社区管理规定》