恒生银行获汇丰溢价超30%私有化 机构称交易或释放协同效应
来源:财联社
财联社10月9日讯今日恒生银行(00011.HK)股价大幅高开,盘中涨幅一度逼近30%。截至发稿,涨26.47%,报150.50港元。
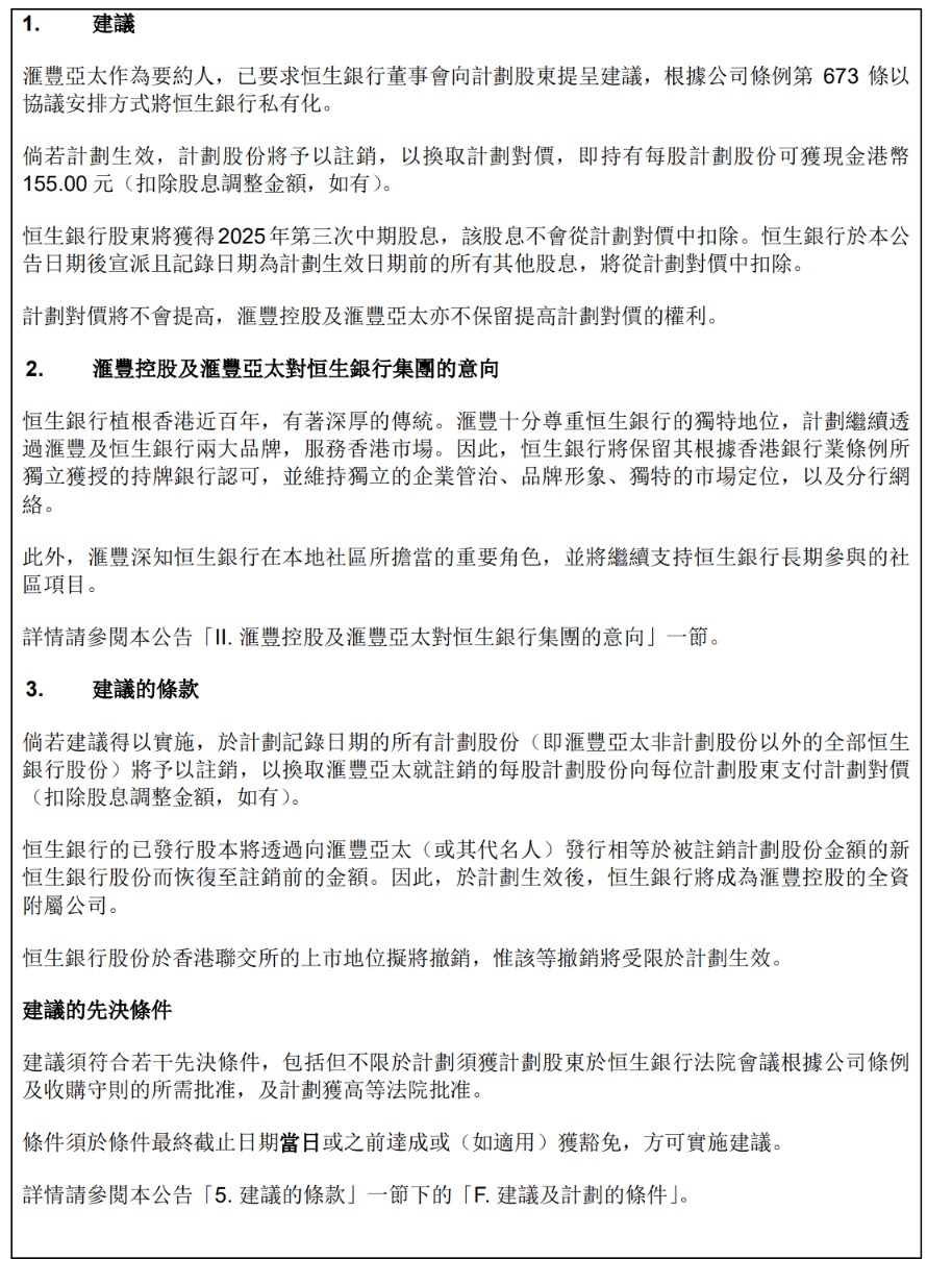
消息面上,汇丰控股(00005.HK)宣布拟以每股155港元私有化恒生银行,较停牌前溢价30.3%,交易总估值约2903亿港元。
根据公告,汇丰亚太作为要约人提出以协议安排方式将恒生银行私有化,计划对价为每股现金155港元,较最后交易日收市价119港元溢价约30.3%。该对价将不会提高,但2025年第三次中期股息不会从计划对价中扣除。若计划生效,恒生银行将成为汇丰控股的全资附属公司,并将撤销其香港联交所上市地位。

这项建议须待多项条件达成后方可实施,包括获得计划股东、高等法院批准等。汇丰亚太将以集团内部资源支付所需资金,预计交易将于2026年上半年完成。交易完成后,汇丰预期将透过剔除非控股权益盈利扣减而提升每股普通股盈利,并维持2025年目标派息比率为每股普通股盈利的50%。
汇丰控股行政总裁艾桥智在相关报道指出,30%的溢价体现了对香港市场的信心,称此举是"对香港作为国际金融中心地位的重大投资"。
值得注意的是,汇丰控股的股价出现大跌,目前跌幅接近7%。截至发稿,跌6.96%,报收102.90港元。
机构称私有化有助于优化决策效率
晨星分析师Michael Makdad指出,母子公司双重上市存在治理冗余,私有化有助于优化决策效率。虽然交易溢价可能摊薄汇丰每股盈利,但协同效应或带来长期价值。
香港金管局也回应称,已与相关银行保持沟通,将按既定程序进行监管审批。
郑重声明:用户在财富号/股吧/博客等社区发表的所有信息(包括但不限于文字、视频、音频、数据及图表)仅代表个人观点,与本网站立场无关,不对您构成任何投资建议,据此操作风险自担。请勿相信代客理财、免费荐股和炒股培训等宣传内容,远离非法证券活动。请勿添加发言用户的手机号码、公众号、微博、微信及QQ等信息,谨防上当受骗!
评论该主题
帖子不见了!怎么办?作者:您目前是匿名发表 登录 | 5秒注册 作者:,欢迎留言 退出发表新主题
温馨提示: 1.根据《证券法》规定,禁止编造、传播虚假信息或者误导性信息,扰乱证券市场;2.用户在本社区发表的所有资料、言论等仅代表个人观点,与本网站立场无关,不对您构成任何投资建议。用户应基于自己的独立判断,自行决定证券投资并承担相应风险。《东方财富社区管理规定》