上海小南国回应餐厅停止营运
来源:北京商报
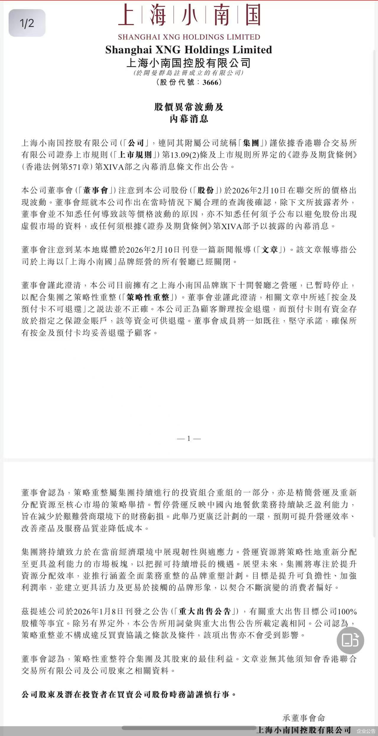
北京商报讯2月10日晚间,上海小南国控股有限公司发布公告,对于上海小南国品牌在上海经营的所有餐厅已关闭的事宜进行澄清。公告显示,公司目前拥有的上海小南国品牌旗下十间餐厅的营运已暂时停止,以配合集团的策略性重整。关于相关报道中“按金及预付卡不可退还”的说法并不正确,公司正为顾客办理按金退还,预付卡资金存放于指定保证金账户,可供退还。董事会将确保所有按金及预付卡均妥善退还顾客。

董事会认为,策略性重整是集团持续投资组合重组的一部分,也是精简营运、重新分配资源至核心市场的策略举措。暂停营运反映了中国内地餐饮业务持续缺乏盈利能力,旨在减少在艰难营商环境下的财务亏损,是更广泛计划的一环,预期可提升营运效率、改善产品及服务品质并降低成本。
郑重声明:用户在财富号/股吧/博客等社区发表的所有信息(包括但不限于文字、视频、音频、数据及图表)仅代表个人观点,与本网站立场无关,不对您构成任何投资建议,据此操作风险自担。请勿相信代客理财、免费荐股和炒股培训等宣传内容,远离非法证券活动。请勿添加发言用户的手机号码、公众号、微博、微信及QQ等信息,谨防上当受骗!
评论该主题
帖子不见了!怎么办?作者:您目前是匿名发表 登录 | 5秒注册 作者:,欢迎留言 退出发表新主题
温馨提示: 1.根据《证券法》规定,禁止编造、传播虚假信息或者误导性信息,扰乱证券市场;2.用户在本社区发表的所有资料、言论等仅代表个人观点,与本网站立场无关,不对您构成任何投资建议。用户应基于自己的独立判断,自行决定证券投资并承担相应风险。《东方财富社区管理规定》