“那就像一场梦,工位旁边的同事,昨天还一起加班吃泡面,第二天因为公司上市,突然就成了百万富翁。”二十年前亲历了所在公司上市造富一幕的张健,至今回忆起来仍觉恍如昨日。员工持股计划,一度被视为中国保险业激励核心人才、实现利益绑定的“金手铐”,承载着无数人实现财富梦想的期待。
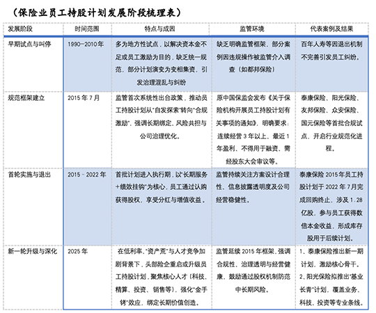
从20世纪90年代首开先河,到2008年监管叫停、行业冰封,再到2015年政策重启、走向规范,三十年间,员工持股计划既是造富神话的摇篮,也是纠纷不断的战场。
另一位从业者王霞告诉记者:“当初说是‘合伙’,感觉是把我们当成了自己人,谁能想到现在连本金都要不回来。”她手持一纸泛黄的“股权”凭证,却已在漫长的维权路上奔波了数年。
近期,随着阳光保险、泰康保险等机构再度推出新一轮持股计划,这一机制重回公众视野。作为一种制度安排,员工持股计划本质上是将员工从“打工者”转变为“合伙人”,使其在承担风险的同时共享企业成长的红利。但这副“金手铐”,也在百年人寿等诸多案例中显露出其锋利的一面。它既是公司治理现代化的标志,也是考验企业长期经营的试金石。
风险伏笔
20世纪90年代初的深圳,国内某头部险企在偿付能力承压和人才流失的双重困境中,开启了保险业员工持股的先河。通过深圳市新豪时投资发展有限公司的代持模式,这家日后成为行业巨头的险企,完成了第一次员工与资本的“联姻”。
彼时刚入职该险企不久的张健,在公司的动员下,几乎掏出了全部积蓄,以1.76元/股的价格认购了一万股。“当时心里也打鼓,但觉得这是公司把我们当‘自己人’,是一种信任和荣誉。”张健回忆道,“那时工资不高,这笔钱不是小数目,很多同事都是东拼西凑。”
2007年,该险企登陆A股,股价一飞冲天。张健的那一万股,价值变成了一个他从未想象过的数字。“就像做梦一样,”他形容道,“身边很多人就这样成为百万富翁。那不只是钱的问题,是一种强烈的归属感和成就感,觉得自己的奋斗和公司的发展真正绑在了一起。”
那是股权激励的黄金年代。2000年前后,该险企近1.9万名员工以1.76元/份的价格入股,持有8.59亿股。七年后A股上市,股价飙升让无数普通员工实现财务自由,“工位上的百万富翁”成为行业美谈。这一案例如此耀眼,以至于二十年后,当新一代保险从业者谈论持股计划时,依然神往。
在这段激情燃烧的岁月里,泰康保险、合众人寿等机构纷纷效仿。彼时行业正处于粗放增长期,员工持股被视为绑定核心人才、实现快速扩张的利器。各家公司的方案五花八门,从直接持股到信托代持,从真实出资到“保本保息”,在缺乏统一规范的环境下,这个本应促进长期价值的制度,开始显露出潜在的风险苗头。
另一个令人唏嘘的案例来自泰康保险的早期员工王博文。2001年,作为一名普通精算人员的他,在公司的号召下认购了股份。“当时想法很单纯,就是看好陈总(泰康保险董事长陈东升)的为人和公司的发展前景。”他坦言,早期持股更像是一种信仰和忠诚度的体现,远非今日精密的财务计算。
然而,2008年监管叫停员工持股计划后,泰康为清理持股计划启动了回购。“回购价格给了我们溢价,公司很厚道,我确实赚了钱。”王博文说,“但看着公司后来发展得那么好,市值翻了几十倍,心里没有遗憾是假的。那种感觉就像是,你本来拥有一片森林的未来,却早早地卖掉了一棵树的现在。”这种“错过一个时代”的复杂心绪,是许多早期退出者的共同记忆。
将时针拨回2008年,全球金融海啸席卷而来,而在中国保险业内部,一场由员工持股计划引发的风暴也在酝酿。
都邦保险的员工持股计划成为引爆监管改革的导火索。该公司通过5家员工持股公司募集7.2亿元资金,然而审计发现,其中3.1亿元被三家大股东挪用,未实际计入公司资本金。这笔巨额资金的“失踪”,直接引发了南方股东与北方股东的激烈冲突,最终导致董事长被罢免、总裁更迭的公司治理“地震”。
更严峻的是,随着调查深入,监管层发现行业内普遍存在类似问题。部分公司将员工持股异化为融资工具,承诺固定回报;有的通过复杂代持结构规避监管;更有个别机构将员工资金用于高风险投资。这些操作不仅违背了员工持股的初衷,更埋下了风险隐患。
在这一背景下,2008年12月,原保监会发布《关于保险公司高级管理人员2008年薪酬发放等有关事宜的通知》,明确要求“暂时停止实施股权激励和员工持股计划”,并指出,在国家对金融企业股权激励和员工持股政策颁布之前,“保险公司不得实施股权激励或员工持股计划”。
一个月后,财政部跟进下发《关于金融类国有和国有控股企业负责人薪酬管理有关问题的通知》,将叫停范围扩大至所有国有金融企业,通知规定国有及国有控股金融企业根据有关规定暂时停止实施股权激励和员工持股计划。
至此,保险业员工持股计划全面进入冰封期。早期实施持股计划的部分险企着手清理整顿。泰康保险、合众人寿等机构通过公司回购股份实现员工退出,部分公司的回购价格给予了一定溢价,确保了员工的既得利益。
然而,这种“软着陆”方式并非所有公司都能做到,更多机构的员工持股计划陷入了“进退两难”的僵局。
冰封岁月
员工持股计划被叫停后,行业进入了长达七年的“监管真空期”。但员工持股的实践并未完全停止,而是转入了更为隐蔽的轨道。
这个时期的员工持股实践呈现出鲜明特点。实施方式更加隐蔽,多采用代持等变通手法;退出机制普遍缺失,员工权益保障薄弱。一位参与过当时方案设计的业内人士回忆:“那是个灰色地带,大家都在摸着石头过河,但很多人忽略了水下的暗礁。部分企业因制度设计不完善、退出机制模糊,导致员工持股从‘共赢’走向‘对峙’。”
百年人寿在这个时期上演了典型的灰色操作。2009年,这家新成立的险企为吸引来自平安的资深从业者,推出了“高级管理干部长期股权激励计划”,约定员工入股价格为1元至1.78元,并承诺满五年后离职可获本金与红利,许多参与者视其为“保本保息”的类固收投资。
为了规避监管,百年人寿的员工持股计划选择由大连国泰房地产开发有限公司代为持有股权。这种代持安排虽然在短期内解决了入股问题,却为日后的纠纷埋下了伏笔。
这个在监管真空期设立的计划,随着百年人寿股权变更和经营恶化,承诺的回报迟迟未能兑现,最终使得员工与公司对簿公堂。
2025年,53名离职员工集体起诉百年人寿,涉案金额达8000万元。法庭上,员工代表张华利、李文明律师表示,员工主张退出符合合同约定,绝非“股东抽逃出资”,更不存在违反公司资本维持原则的情形。而百年人寿方则以资本维持原则为由拒绝支付。更严重的是,该计划长达十三年未向监管部门报备,使得员工维权之路更加艰难。
泛华控股的员工持股计划也暴露出更为严重的合规缺陷和风险异化。2024年,泛华控股的“员工持股计划”爆雷,涉及8000余人被套近百亿。据相关报道,该计划虽以“员工持股”为名,但实质是向员工违规集资,甚至通过虚开工号吸纳外部人员,承诺年化收益率,最终无法兑付。
泛华控股在过程中多次更名,从“华普集团”到“深泛联”,再到“智能未来”,试图规避责任,但无法掩盖其集资本质和欺诈风险。这一案例警示,员工持股计划若偏离利益共享、风险共担的初衷,极易沦为非法集资的工具。
2010年,怀揣着对职业发展和公司前景的憧憬,王霞在上级的鼓励下参与了公司的“长期股权激励计划”。“当时公司承诺得很好,五年后可以自由退出,本金加利息,感觉是一笔稳赚不赔的投资。”她坦言,正是这份“类固收”的承诺,让她和许多同事打消了疑虑,纷纷出资入股,她的投入几乎是她当时的全部积蓄。
然而,承诺的五年期满后,王霞的退出申请却石沉大海。随着公司股权变动和经营状况波动,她手中的“股权凭证”成了一张无法兑现的“白条”。“从希望到失望,再到愤怒,”王霞说,“我们感觉被欺骗了。当初说是‘合伙人’,现在要钱的时候,我们却成了‘麻烦制造者’。”如今,她已离职多年,却仍深陷在与老东家的股权纠纷中,那笔当初为美好生活而投入的资金,成了她心头一块沉甸甸的石头。
“员工持股计划的核心是激励与约束的平衡机制设计。” 北京大学应用经济学博士后、教授朱俊生分析指出,从百年人寿等案例来看,问题往往集中在三个层面:权属不清、退出不畅、收益兑现机制模糊。这实际上暴露出部分企业在制度设计阶段“重激励、轻治理”的倾向。
谈及如何从制度设计上避免类似纠纷,中国社科院保险与经济发展研究中心副主任王向楠向《华夏时报》记者表示,一是要将合规前置,员工持股计划应事先向监管部门备案并公开披露,避免采用非公开协议。二是避免承诺“保本保息”,将收益与公司业绩或个人绩效绑定,以降低法律争议。三是明确退出路径,锁定期满后应有清晰处置安排。
“员工持股计划的成功与否,很大程度上取决于退出机制的完善性。要从制度上避免纠纷,核心在于确保整个过程的清晰、公平与可预期。”北京排排网保险代理有限公司总经理杨帆告诉本报记者,这不仅要求在授予阶段就明确参与资格、价格等规则,更重要的是必须提前设计好完善的退出通道,针对员工离职、退休、公司上市等不同情况,制定明确的处理流程和公允的定价机制。
在杨帆看来,对于非上市公司,建立一个透明、客观的估值体系,以避免单方面定价,是防止纠纷的关键。此外,设立独立的监督机制,确保计划的执行公开透明,也是保障各方权益的重要一环。
重启新生
冰封七年后,监管的闸门在2015年重新开启。原保监会发布的《关于保险机构开展员工持股计划有关事项的通知》(业界称“56号文”),为这个一度陷入混乱的领域,划定了全新的、清晰的跑道。
这份文件,像一道为行业量身定做的“防火墙”,直指旧疾。它明确规定,员工的入股资金必须源于合法薪酬,保险公司严禁提供借款或担保,也不能为此变相增加薪酬。这彻底堵住了将持股计划异化为融资工具的路径。
规则的设计也透露出监管的审慎与包容。对于大多数保险公司,员工持股总量被限定在总股本的10%以内,个人上限为1%。而对互联网保险公司,则给予了更宽松的空间,即总量可达25%,个人5%。差异化监管的背后,是为创新留出的一扇窗。
如何“退出”,这个在过去引发无数纠纷的核心痛点,被放在了聚光灯下。“56号文”不仅要求计划必须明确权益实现方式,更关键的是规定了一条“安全绳”:若锁定期满后半年内无法按约定处置,主要股东须承诺收购。这条规定,为员工的权益兜了底。
政策放行,市场反应冷静而有序。泰康保险在2016年率先行动,推出的首期计划覆盖了3000多名员工,六年时间,带来了数倍于本金的回报。阳光保险则在2015年,就以4元每股的价格,面向员工开放了占总股本4.26%的股份,这场内部动员,为其后来的上市铺就了重要的认同基石。
成功的案例,总在细节处见真章。2016年,众安保险面向98名核心骨干推出的持股计划,股权来自股东转让,精确地占到总股本的4.836%,恰好贴近监管为创新机构设定的5%个人持股上限。更为巧妙的是时机,方案落地仅一年后,众安便成功登陆港交所,持股员工们几乎无缝衔接地分享了上市带来的估值飞跃。
并非所有计划都追求精准的“精英制”。友邦保险自2011年起推行的员工购股计划,以其罕见的广度令人瞩目,它覆盖了中国区半数员工。这种强调“长期参与、渐进积累”的普惠模式,让友邦在人才高流动的行业中,长期保持着较低的流失率。
一些方案则与上市预期紧密挂钩。国元保险2019年的计划中,嵌入了一个与上市进程挂钩的巧妙设计:若六年内未上市,则持股满六年;若成功上市,则锁定期为上市前的持有时间再加三年。这一设计,既给了员工一个清晰的长期预期,也为公司的资本运作保留了必要的灵活性。
更精巧的设计出现在最近的方案中。阳光保险2025年推出的“基业长青”计划按员工层级设3至5年分层锁定期,年度可处置不超过25%。泰康保险2025年推出的新计划则将司龄、绩效与参与资格直接挂钩,要求年度考核良好以上。
这些细微的规则变化,清晰地折射出行业趋势,员工持股计划正从早期的“普惠共享”,加速向以战略为导向的“精准激励”演进。
这种分化,被观察者视为企业发展阶段的自然映射。在杨帆看来,已步入成熟稳定期的泰康,其核心诉求在于深度绑定现有的核心骨干,保障战略的长期稳定执行。而正处于扩张通道的阳光,则更需要通过覆盖面更广的利益共享,来最大化地凝聚团队、激发组织活力,为持续的成长积蓄能量。
朱俊生认为,泰康的计划更具“精准激励”属性,这与其深入“保险+医养”融合、需要稳定核心团队以驱动长期创新的战略深水区相匹配。而阳光的计划,则更像上市后的一次“战略合伙制”延伸,旨在利用股权激励重塑组织文化,强化内部认同。
“员工持股计划的定位已经彻底改变,”杨帆总结道,“它从一个普惠性的福利安排,演变为企业保留与发展核心人才的战略工具。”

未来图景
人才竞争的模式正在从传统的雇佣关系,向更深度的利益共享和事业共创关系演进。
当前,保险业正经历前所未有的转型阵痛。寿险保费增速放缓、资产端收益率下行、科技投入持续加大,使得人才争夺战进入白热化阶段。员工持股计划,这副曾被赋予过多财富想象的“金手铐”,正被重新锻造为一把凝聚人心、驱动战略的“金钥匙。”
“以前总觉得持股计划是老员工的福利,是公司上市前那批人的时代红利。没想到,自己也有机会成为其中一员。”作为一名精算师的林涛,在2023年公司推出的长期激励计划中,认购了人生第一笔公司股权。
2023年初,林涛所在的保险公司面向公司骨干员工开放新一轮持股计划,林涛所在的部门召开了多次沟通会。“公司讲得很明白,这不是‘保本理财’,也没有固定收益承诺,而是让我们真正与公司成长绑定在一起。”林涛说,尽管清楚其中有市场风险,但他依然以计划约定的价格认购了相应股份。
“我听说过早年有些公司持股计划‘坑员工’的新闻,但我认真研究了公司的财报、战略,也问了早期参与过持股的老同事。他们告诉我,现在的计划和以前不一样了,有监管备案、有明确锁定期和退出机制,更重要的是,公司是真的想和大家一起走远路。”
在王向楠看来,过去员工持股计划多用于支撑业务规模快速扩张,弥补短期薪酬激励的不足。而现在则更注重锁定高价值、高潜力的核心人才,体现出行业竞争正转向基于长期主义的人才战略。
然而,挑战依然存在。经济周期波动加大持股价值的不确定性,监管政策持续完善对合规提出更高要求,代际更迭中年轻员工对流动性的偏好与持股计划的长期性存在一定矛盾。
对此,杨帆建议采取更灵活的设计。比如设置与经营指标挂钩的动态解锁机制,建立员工持股计划管理委员会确保治理透明,引入第三方估值机构定期评估,以及设计多种退出路径供不同需求的员工选择。
在员工持股计划的设计上,天职国际会计师事务所保险咨询主管合伙人周瑾认为,首先,需要和公司的整体战略保持一致,覆盖全体和激励方案必须与目标一致;其次,要确保程序合法合规,要符合国资监管和金融监管的要求。
在朱俊生看来,员工持股计划应当明确区分“持股平台—公司—员工”三方的权利与义务,尤其要在法律层面明确持股主体的独立性、信息披露责任和表决权边界,避免“隐形代持”或利益输送风险。
在计划实施过程中,朱俊生认为应建立定期的信息披露制度,确保员工了解自身权益变化、业绩考核指标完成情况及股权估值依据。这不仅是公司治理的要求,也是维系信任的关键。
同时要完善退出与收益兑现机制。朱俊生指出,退出机制设计需兼顾企业长周期与员工的流动性预期,可引入“分阶段解锁+内部回购+市场化退出”三重安排,确保在公司估值变化、股权结构调整或员工离职等情形下有清晰的退出路径和合理的定价机制。
周瑾亦认为,员工持股计划要有清晰透明的退出机制,既要避免退出渠道不畅从而不合理地“锁死”人才,也要防止绑定不够无法充分激发人才的主观能动性。企业还要做好员工的预期管理,强调员工持股的长期投资属性,而非短期套利工具。
从90年代的破冰之旅,到冰封与重启,再到今天的精准化、战略化演进,员工持股计划已走过激荡三十年。当阳光、泰康们再次擎起这面旗帜,它所承载的,早已超越财富分配本身,成为检验企业治理成色、衡量组织与个体能否真正同舟共济的试金石。
正如一位从业二十年的险企高管所言:“员工持股不是终点,而是起点。它考验的不是我们的分配智慧,而是我们与员工共同成长的诚意和能力。”员工持股计划能否从“金手铐”进化为“金钥匙”,不仅取决于制度设计的精巧,更取决于企业是否真正将员工视为命运共同体的组成部分。