2025年11月19日,港股上市的供应链零售公司汇通达网络(09878)发布自愿性公告,宣布解聘副总裁及董事会秘书倪娟,并详细列出了两大解聘理由:隐瞒其在证监会新疆监管局及上海证券交易所的违规记录,以及任职期间未达成绩效目标。

汇通达网络在公告中详细列出了解聘倪娟的两大原因:隐瞒违规记录和工作表现不达标。根据公告,倪娟于2023年9月20日经董事会任命为公司副总裁及董事会秘书,但她隐瞒了在新疆证监局及上交所的违规事实,未向公司人事部门汇报和陈述相关事实,其中包括:2023年12月20日,新疆证监局因其在广汇能源任职期间配偶进行短线交易,对她采取出具警示函的行政监管措施,2024年1月19日,上交所就同一违规事项对她采取出具警示函的监管措施;以及2024年11月18日,倪娟因在广汇能源担任董事会秘书期间未能勤勉尽责,对该公司违规行为负有责任,受到新疆证监局出具警示函的行政监管措施,并在2025年1月11日遭到上交所通报批评。
除了隐瞒违规记录外,汇通达网络在公告中还明确指出,倪娟在任职期间未达成绩效目标,不能胜任岗位工作。
公司表示,已于2025年6月30日与倪娟解除劳动关系,董事会于2025年9月15日审议通过解聘议案,但在解除劳动关系后,倪娟“曾以本公司副总裁、董事会秘书的名义发表相关言论”,因此特地发布公告“澄清其与公司的关系”。
然而,这场高管解聘风波并未随着公告的发布而落幕,就在公告发布后,倪娟用一则“关于汇通达网络股份有限公司不实公告的严正声明”,对前公司展开了反击。
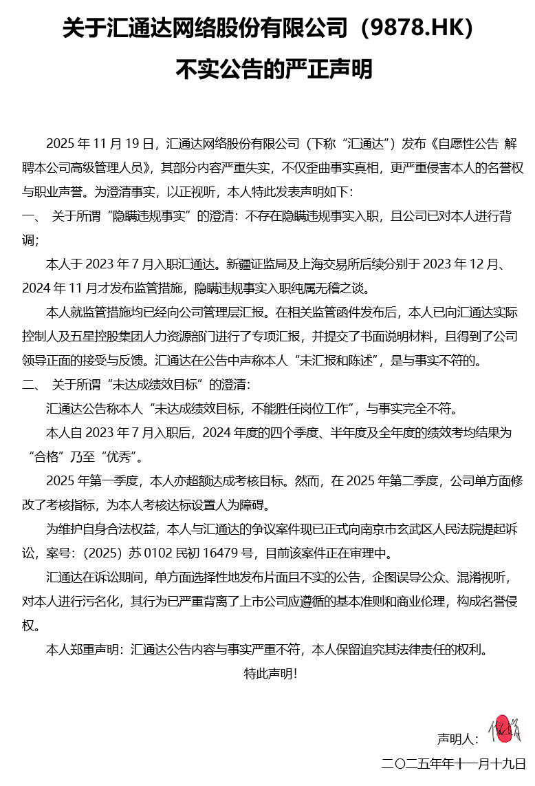
对于“隐瞒违规事实”的行为,倪娟表示并不存在。从时间维度来看,倪娟2023年7月就入职汇通达网络,但新疆证监局和上海交易所的监管措施分别于2023年12月和2024年11月发布,因此不存在入职时隐瞒的情况。而在监管措施发布时,倪娟已向汇通达网络实控人及相关部门进行了汇报,并提交了书面说明材料,得到了领导的正面接受与反馈。
而关于“未达成绩效目标”,倪娟表示,2024年度的四个季度、半年度及全年度的绩效考核均为“合格”乃至“优秀”,2025年第一季度亦超额完成考核目标,2025年第二季度因为公司单方面修改考核指标从而为其完成考核设置了人为障碍。
为了维护自身合法权益,目前倪娟已向南京市玄武区人民法院提起诉讼。

从过往履历来看,倪娟曾是资本市场口碑极佳的明星董秘。
公开资料显示,1998–2012年,她在新疆广汇实业投资(集团)内历任行政秘书兼团委书记、按揭部副部长、集团党委委员兼企业文化部部长、战略运营部部长等职务,逐步进入集团管理核心;2012–2023年,倪娟担任广汇能源董事、副总经理及董事会秘书,长期负责资本市场与投资者关系工作,并兼任广汇系文旅公司法定代表人。
2021年,她获评新浪财经第七届“金麒麟·金牌董秘”,2022年,以广汇能源董秘、副总经理身份在多场论坛发言,介绍公司在绿色转型、CCUS等领域的规划。2023年7月,倪娟正式加入汇通达网络,出任副总裁及董事会秘书,负责公司治理、资本市场沟通;同年12月,作为“汇通达网络副总裁、董秘”,在产业互联网论坛上谈“下沉市场产业链重构”。
而她的前东家汇通达网络,近年来却并不好过。
作为一家专注于下沉市场的电商企业,汇通达网络以“数字化技术+供应链能力”助力乡镇夫妻店,其核心业务包括通过自营和撮合模式为会员店提供多品类商品的“交易业务”,以及以“千橙云SaaS+”为核心的“服务业务”,覆盖门店运营全流程。
然而,2024年年报显示,公司2024年实现营业收入600.59亿元,同比下滑27.1%,归母净利润2.70亿元,同比下滑约四成。其中,交易业务收入全线下滑,其中农业生产资料、家居建材等业务的降幅均超过20%,汇通达将下滑原因归结为市场环境“严峻”和主动削减低效业务。与此同时,汇通达的服务业务收入也面临挑战,2024年为6.10亿元,同比下降6.8%,其中SaaS+订阅收入下降9.1%,主要由付费用户数量减少所致,虽然注册会员门店数量有所增长,但用户的付费意愿却显著降低。

对此,汇通达也曾尝试过转型,比如2025年9月,宣布拟出资近10亿元参与一家曾连续多年财务造假、深陷债务危机的问题企业——金通灵(300091)的重组,一方面以“白衣骑士”身份参与地方国企纾困,另一方面通过重大资产重组实现A股上市,但从汇通达网络的经营情况来看,由于自身盈利非常薄弱,其“接盘能力”值得质疑。
目前来看,倪娟与汇通达网络之间的纠纷还没有定论,对汇通达网络和其大股东汪建国而言,在本就经营不善的情况下,又与前高管产生公开纠纷,其处境将会更加被动。